一、国际前沿科学研究院简介
beat365中文官方网站国际前沿科学研究院(以下简称前沿院)于2021年6月正式启动实体化运行,郭万林院士受聘担任院长。前沿院以前沿科学问题为牵引,聚焦水伏科学与技术、航空航天数字科学与智能技术和相关先进材料科学与器件技术三个研究方向,设立人才特区和学科特区,开展前瞻性、战略性、前沿性基础研究和原创性研究。
创新之道,唯在得人。前沿院将在前沿交叉方向建设高水平科研队伍,以首席科学家为团队核心,开辟人才特区和学科特区,打造高水平的科技创新和人才集聚平台。计划在几个重点建设的前沿交叉方向通过3~5年时间,建设一支40~75人具有国际一流学术水平的学术队伍;5~10年时间建设一支约80~100人的具有国际一流研究水平的人才队伍;塑造基础性、原创性科学研究能力和人才培养能力。
二、招聘研究方向
水伏科学与技术:水伏相关基础多相表界面科学、能源科学和物理、化学、生物等交叉科学研究,包括水伏材料和固液界面多场耦合、水伏材料-器件一体化、水伏生态集成、生物体水伏智能过程等,相关基础理论、材料器件制备、集成以及实验表征和计算模拟仿真基础厚实者优先。
航空航天数字科学与智能技术:具有计算科学、编程与软件开发、大规模流固耦合模拟、大规模计算、数字孪生、虚拟仿真、多场耦合实验、测控、先进飞行器设计、结构与强度、自主飞行、人工智能理论、机器学习、神经科学、认知科学、智能机器等方面特长者优先。
先进材料科学与器件技术:先进功能材料与器件,水伏能源材料,纳智能材料、水处理材料,先进复合材料,智能材料结构设计和自动制备,材料实验与表征等。
三、beat365中文官方网站简介
beat365中文官方网站地处江苏省省会、南北文化汇聚之地南京,1952年创建并成为新中国自己创办的第一批航空高等院校之一,1978年被国务院确定为全国重点大学,1981年经国务院批准成为全国首批具有博士学位授予权的高校,1996年进入国家“211工程”建设,2000年经教育部批准设立研究生院,2011年成为“985工程优势学科创新平台”重点建设高校,2017年进入国家“双一流”建设序列。
学校现隶属于工业和信息化部,并与江苏省和中国民航共建,是一所以工为主,理工结合,工、理、经、管、文等多学科协调发展,具有航空航天民航特色的研究型大学。学校共有18个学院和189个科研机构,获部省级以上科技成果奖近1670项,其中国家奖82项,人均科研经费排名全国第15位,建有机械结构力学及控制国家重点实验室等6个国家级科研平台,航空宇航科学与技术、力学等一级学科国家重点学科2个,二级学科国家重点学科9个,国家重点(培育)学科2个,国防特色学科10个。工程学、材料科学、化学、计算机科学、社会科学总论、数学、物理7个学科进入ESI全球前1%学科,其中,工程学进入ESI全球排名前1‰,力学学科进入一流学科建设。学校现有明故宫、将军路、天目湖三个校区,江北国际校区正在规划建设中,“一校两地四区”办学新格局已初步形成。
四、校内科研服务平台
国家级科研平台6个:
机械结构力学及控制国家重点实验室
直升机旋翼动力学国家级重点实验室
直升机传动技术国家级重点实验室
国防科技工业复杂结构高效电加工技术创新中心
超声电机国家地方联合工程实验室
航空航天先进制造技术省部共建协同创新中心
分析测试中心:
学校建有校级分析测试中心,是集教学、科研、社会服务于一体的大型仪器设备共享测试平台、跨学科交叉研究的科研服务平台,包括双球差校正透射电镜、FIB双束电镜、X射线光电子能谱仪、荧光光谱仪、高分辨质谱仪等仪器设备,为高水平科研提供共享服务。
高性能计算平台:
为推动学科发展与交叉融合,学校建有自主高性能计算平台,包括大规模CPU和GPU节点,设计性能到3Pflops,满足航空、航天、民航、能源、机械、控制、材料、信息、数理等学科的计算需求。各学院建有计算室,光纤直连高性能计算平台,提供快速便捷的高性能计算资源使用模式,配备专业技术团队保障师生高效使用平台资源。
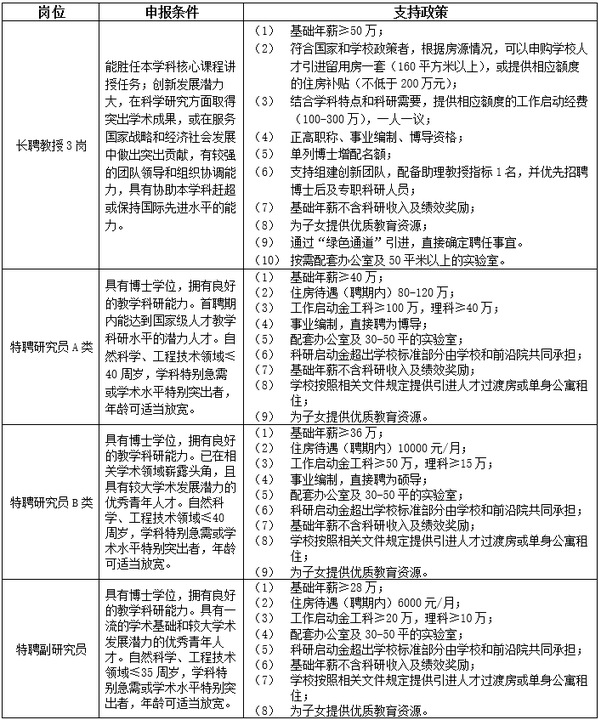
五、招聘岗位及待遇

准聘长聘岗位特殊政策:
1. 职称以聘代评制度: 准聘长聘岗位教师专业技术职务评审以聘代评,通过引聘评审、晋升评估人员直接授予相应的专业技术职务。
2. 引聘“绿色通道”制度:长聘教授岗位和特聘研究员A类岗位申请者等优秀人才可一人一议,通过“绿色通道”引进,直接确定聘任事宜。
3. 住房待遇追溯机制:准聘岗位人员首聘期内晋升长聘教授岗位,可按相应岗位等级的额度标准补齐住房补贴。
4. 招生特区政策:跨学科跨学院招收研究生,招生指标单列。
六、院长简介
郭万林,中国科学院院士,beat365中文官方网站教授,博导。1996年获国家杰出青年基金,1999年受聘为教育部“长江学者”特聘教授到beat365中文官方网站工作,开展交叉学科前沿及其在未来空天技术中的应用研究,创建beat365中文官方网站纳米科学研究所,2021年6月受聘为国际前沿科学研究院院长。主要从事疲劳断裂力学和结构损伤容限耐久性设计、物理力学、纳智能材料器件和水伏等新能源技术研究。目前致力于材料-结构-功能一体化和数字工程、量子材料和水伏学(水伏能源、水伏生态、水伏智能)的研究。曾获国家自然科学二等奖、何梁何利基金科学与技术进步奖、Eric Reissner奖等。
七、应聘方式
1. 申请长聘岗位请至beat365人事处网站下载并填写《beat365中文官方网站长聘教授岗位申请表》等材料

扫码下载《beat365中文官方网站长聘教授岗位申请表》等材料
2.申请准聘岗位请填写《beat365中文官方网站准聘岗位申请表》等材料

扫码下载《beat365中文官方网站准聘岗位申请表》等材料
将申请表及个人简历(含个人基本信息、受教育情况、主要论文论著、科研和获奖情况等)发送至 IFS@nuaa.edu.cn,请在邮件中注明应聘岗位。
办公室主任:张老师
联系电话:+86-25-84896467
联系邮箱:nsiguo@nuaa.edu.cn



